“证照”是企业进入市场的两把“钥匙”。“照”,指的是工商部门颁发的营业执照,而”证”,指的是各相关行业主管部门颁发的经营许可证。原先要开办一家公司,首先要取得主管部门的经营许可证,才能到工商部门申办营业执照。以往采矿权证办理证件不仅手续繁琐,资质认定要求严格,很多审批流程还只有省级主管部门才有权限办理。
近日,自然资源部办公厅关于印发深化“证照分离”改革进一步激发市场主体发展活力工作实施方案的通知,文中提到,对“勘查矿产资源审批”、“开采矿产资源审批”等2项涉企经营许可事项,精简审批材料,积极探索采取委托等方式、按照有关授权分别将省级自然资源主管部门负责的部分探矿权、采矿权审批权限下放至设区的市、县级自然资源主管部门,而且很多资质认定直接取消审批,以后矿老板们办证拿证可就方便多了!

全文如下
自然资源部办公厅关于印发深化“证照分离”改革
进一步激发市场主体发展活力工作实施方案的通知
各省、自治区、直辖市自然资源主管部门,新疆生产建设兵团自然资源局,中国大洋事务管理局,陕西测绘地理信息局、四川测绘地理信息局、黑龙江测绘地理信息局、海南测绘地理信息局,部机关有关司局:
为深化“证照分离”改革,进一步激发市场主体发展活力,根据《国务院关于深化“证照分离”改革进一步激发市场主体发展活力的通知》(国发〔2021〕7号)有关要求,自然资源部制定了深化“证照分离”改革进一步激发市场主体发展活力工作实施方案。现予印发,请结合实际,认真贯彻执行。
自然资源部办公厅
2021年12月3日
自然资源部关于深化“证照分离”改革
进一步激发市场主体发展活力工作
实施方案
为贯彻落实《国务院关于深化“证照分离”改革进一步激发市场主体发展活力的通知》(国发〔2021〕7号)有关要求,在全国范围内推进自然资源管理涉企经营许可事项“证照分离”改革,持续深化“放管服”改革,在更大范围推进照后减证和简化审批,创新和加强事中事后监管,进一步优化营商环境、激发市场主体发展活力,制定本方案。
一、总体要求
根据国发〔2021〕7号文件有关要求,《中央层面设定的涉企经营许可事项清单(2021年全国版)》规定的自然资源管理涉企经营许可事项,按照直接取消审批、实行告知承诺、优化审批服务等方式分类推进行政审批制度改革,力争2022年底前建立简约高效、公正透明、宽进严管的行业准营规则,大幅提高市场主体办事的便利度和可预期性。
二、大力推动照后减证和简化审批
(一)直接取消审批。
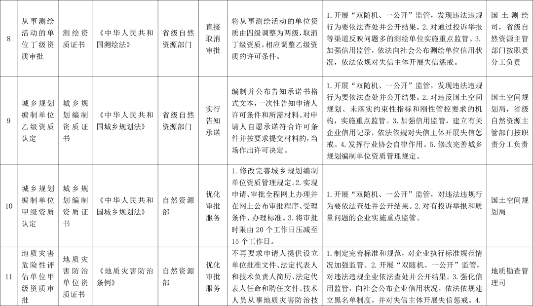
在全国范围内,直接取消“城乡规划编制单位丙级资质认定”“地质灾害危险性评估单位丙级资质审批”“地质灾害治理工程勘查单位丙级资质审批”“地质灾害治理工程设计单位丙级资质审批”“地质灾害治理工程施工单位丙级资质审批”“地质灾害治理工程监理单位丙级资质审批”“从事测绘活动的单位丙级资质审批”“从事测绘活动的单位丁级资质审批”等8项涉企经营许可事项。(责任单位:国土空间规划局、地质勘查管理司、国土测绘司,省级自然资源主管部门按职责分工负责)
(二)实行告知承诺。
在全国范围内,对“城乡规划编制单位乙级资质认定” 涉企经营许可事项实行告知承诺。实行告知承诺后,依法列出经营许可条件,对因企业承诺可以减省的审批材料,不再要求企业提供;对可在企业领证后补交的审批材料,实行容缺办理、限期补交。对企业通过全国国土空间规划行业管理信息系统提交资质申请资料并自愿作出承诺的,一个工作日内完成对材料是否符合要求的审查并作出审批决定。(责任单位:国土空间规划局,省级自然资源主管部门按职责分工负责)
(三)优化审批服务。
1.在全国范围内,对“城乡规划编制单位甲级资质认定”涉企经营许可事项,优化审批流程,压缩办理时限,提高审批效率。(责任单位:国土空间规划局)
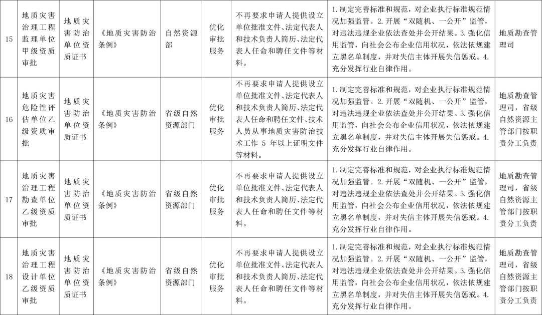
2.对“地质灾害危险性评估单位甲级资质审批”“地质灾害治理工程勘查单位甲级资质审批”“地质灾害治理工程设计单位甲级资质审批”“地质灾害治理工程施工单位甲级资质审批”“地质灾害治理工程监理单位甲级资质审批”“地质灾害危险性评估单位乙级资质审批”“地质灾害治理工程勘查单位乙级资质审批”“地质灾害治理工程设计单位乙级资质审批”“地质灾害治理工程施工单位乙级资质审批”“地质灾害治理工程监理单位乙级资质审批”等10项涉企经营许可事项,精简审批材料,减轻企业负担。(责任单位:地质勘查管理司,省级自然资源主管部门按职责分工负责)
3.对“勘查矿产资源审批”“开采矿产资源审批”等2项涉企经营许可事项,精简审批材料,积极探索采取委托等方式、按照有关授权分别将省级自然资源主管部门负责的部分探矿权、采矿权审批权限下放至设区的市、县级自然资源主管部门。(责任单位:矿业权管理司,省级自然资源主管部门按职责分工负责)
4.对“从事测绘活动的单位甲级资质审批”“从事测绘活动的单位乙级资质审批”等2项涉企经营许可事项,精简专业类别子项,将除导航电子地图制作以外的其余9个甲级资质的审批权限,由自然资源部下放至省级自然资源主管部门。(责任单位:国土测绘司,省级自然资源主管部门,陕西测绘地理信息局、四川测绘地理信息局、黑龙江测绘地理信息局、海南测绘地理信息局按职责分工负责)
5.对“深海海底区域资源勘探开发许可”涉企经营许可事项,优化审批流程,提高审批效率。(责任单位:中国大洋事务管理局)
三、加强事中事后监管
坚持放管结合、并重要求,按照“谁审批、谁监管,谁主管、谁监管”的原则,切实履行监管职责,防止出现监管真空。
(一)明确监管责任。直接取消的,由原审批机关依法承担监管职责。实行告知承诺、优化审批服务的,由审批机关负责依法监管、查处违法行为。
(二)健全监管规则。直接取消审批的,原审批机关要及时掌握有关情况,依法实施监管。实行告知承诺的,审批机关要重点检查企业履行承诺情况;发现企业违反承诺的,要责令限期整改,逾期不整改或者整改后仍未履行承诺的,要依法撤销许可。
(三)完善监管方法。对一般行业、领域,全面推行“双随机、一公开”监管,对投诉举报等渠道反映问题多、严重违法经营的企业实施重点监管。对直接涉及公共安全和人民群众生命健康等特殊行业、重点领域,落实全覆盖重点监管,强化全过程质量管理。进一步强化信用监管,依法依规实施失信惩戒。
四、工作要求
(一)加强组织领导。各级自然资源主管部门要高度重视深化“证照分离”改革工作,认真贯彻落实国发〔2021〕7号文件有关要求,强化主体责任,抓好工作落实。部机关有关司局要及时与省级自然资源主管部门做好沟通、指导和支持。
(二)加强改革法治保障。各级自然资源主管部门要及时根据立法工作权限和程序,抓紧推动有关规章和规范性文件的立改废,固化改革成果。
(三)做好改革政策培训和服务相关工作。各级自然资源主管部门要做好改革政策工作培训和宣传解读,调整优化相关业务流程,修订完善相关工作规则和服务指南,改革升级相关信息系统,确保改革措施全面落实。




新手指南
我是买家
我是卖家

