?据昆明市纪委监委8月15日消息:昆明市城建投资开发有限责任公司党委书记、董事长杨晓斌涉嫌严重违纪违法,目前正接受昆明市纪委监委纪律审查和监察调查。

来源:“清风云南”公众号
国家企业信用信息公示系统显示,昆明市城建投资开发有限责任公司(下简称“昆明城投”)成立于1997年,注册资本39.7亿元,经营范围包括:城市市政公用设施及相关行业投资、开发、咨询;为地方城市建设项目的投资提供服务;建设机械和建筑材料开发、生产与经营;房地产开发与经营;土地整理等。公司股东为昆明市人民政府国有资产监督管理委员会和昆明发展投资集团有限公司。
天眼查显示,该公司实际控制人为昆明市国资委。

昆明城投本月初刚被列入“老赖”名单,杨晓斌也遭遇“限高”。

杨晓斌 资料图
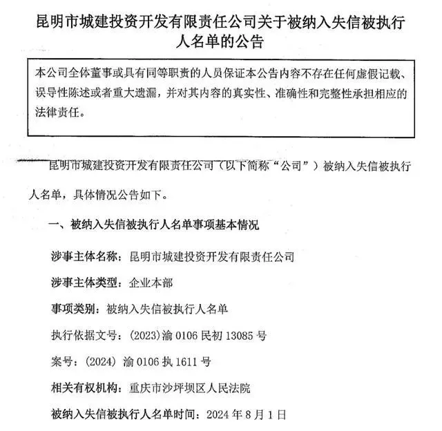
8月9日,昆明城投在北京金融资产交易所发布公告称,公司因未能偿还重庆建工第二建设有限公司垫付款2600万元及相关费用,被重庆市沙坪坝区法院列为失信被执行人,并被查封了20处房产准备进行司法拍卖,同时法定代表人杨晓斌被限制高消费。昆明城投正与重庆建工协商沟通,寻求解决方案。

昆明城投被纳入失信被执行人名单的公告(部分)
记者注意到,这已经不是昆明城投第一次当“老赖”,杨晓斌也并非首次被“限高”。此前,云南保利曾向昆明城投支付3亿元合作意向金,后项目合作终止,昆明城投仅退还1.5亿元。后经多次交涉,2023年6月,昆明城投被列入失信被执行人名单。
公开报道显示,杨晓斌自2016年4月起担任该公司董事长。
值得注意的是,今年3月,昆明城投副总经理毕云强主动投案。

中国执行信息公开网显示,昆明城投目前有4条被执行信息,案号分别为(2024)云0112执4979号、(2024)沪0115执恢1904号、(2024)沪0115执恢1903号、(2024)沪0115执恢1902号,执行标的分别为643683、27101992、45653680、73731448。

2023年3月至4月,昆明市委第二巡察组对昆明城投进行了巡察。7月,巡察组反馈发现的问题,主要是:贯彻落实中央决策部署和云南省委、昆明市委工作要求不到位,落实深化国有企业改革工作不够有力,推动重点项目建设工作有短板;落实全面从严治党主体责任、监督责任有差距,财务管理不规范;执行“三重一大”决策程序不严格,人才结构不合理;落实审计、巡察等监督方面的整改不到位。




新手指南
我是买家
我是卖家

