在经历一年多的“蜜月期”后,7月10日,富士康通过一纸声明,宣布与印度韦丹塔集团(Vedanta)“分手”。
据媒体报道,7月10日,富士康发布声明称,已退出与印度韦丹塔集团(Vedanta)价值195亿美元(约合1410亿元人民币)的半导体合资公司。
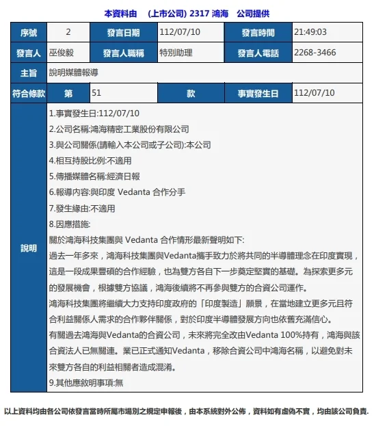
记者注意到,同日,鸿海精密工业披露了关于鸿海科技集团(“富士康”)与Vedanta合作情形最新声明。声明中称,为探索更多元的发展机会,根据双方协议,鸿海后续将不再参与双方的合资公司运作。

鸿海精密公告截图。
声明还提到,有关过去鸿海与Vedanta的合资公司,未来将完全改由Vedanta 100%持有,鸿海与该合资法人已无关连。同时,已正式通知Vedanta,移除合资公司中鸿海名称,以避免对未来双方各自的利益相关者造成混淆。
2022年2月,富士康曾在官网宣布和Vedanta签署了印度半导体制造业谅解备忘录,将成立一家合资公司,在印度生产半导体。同年9月,双方签署协议,计划建立半导体及显示器制造工厂。
但仅仅过去一年多,双方就宣布“分手”。声明中并未给出“不再合作”的原因,只提及,“过去一年多来,鸿海科技集团与Vedanta携手致力于将共同的半导体理念在印度实现,这是一段成果丰硕的合作经验,也为双方各自下一步奠定坚实的基础。”
不过据外媒报道,富士康在一份声明中表示:“双方都认识到,这个项目进展得不够快。”富士康还补充道:“我们无法顺利克服具有挑战性的差距,以及与项目无关的外部问题。”
富士康为何要撤离?
综合路透社此前报道,欧洲芯片制造商意法半导体(STMPA.PA)成为韦丹塔-富士康(Vedanta-Foxconn)合资企业技术合作伙伴的谈判陷入僵局,或是韦丹塔与富士康不再合作的原因之一。
报道中提到,尽管韦丹塔-富士康成功地让意法半导体加入,并获得技术许可,但印度政府已明确表示,希望这家欧洲公司更多地“参与其中”,比如在合作伙伴关系中占有股份。不过,一位消息人士称,意法半导体对此并不热衷,谈判仍处于悬而未决的状态。

富士康海外工厂。图片来自富士康官网。
两位消息人士向路透社表示,印度当局和富士康都对韦丹塔的财务状况感到担忧,也是这家公司决定终止合资企业的原因之一。
路透社提到,韦丹塔印度分公司在最近的年度报告中表示,截至2023年3月31日,其净债务为4526亿卢比,由于股息支付和资本支出外流,一年多来净债务增加了一倍多。
知名评级机构穆迪(Moody’s)今年也下调了韦丹塔位于伦敦总部的母公司韦丹塔资源(Vedanta Resources)的评级。并警告称,目前的债务相关问题使韦丹塔“面临重大再融资风险,并加剧了支付违约或不良交易的可能性”。
此外,一位知情人士对路透社表示,对印度政府延迟批准激励措施的担忧,也促使富士康决定退出合资企业。
记者注意到,印度在2021年12月曾宣布一项约100亿美元的芯片产业激励计划,旨在吸引全球芯片制造商投资设厂,印度政府将向符合条件的企业提供最高达项目成本50%的财政支持。但项目一直未取得明显进展。
此前,靠着100亿美元的芯片产业激励计划,印度于2022年收到了三份建立工厂的申请。除了韦丹塔-富士康合资企业,还有总部位于新加坡的IGSS Ventures和全球财团ISMC。
但据外媒报道,以色列芯片制造商Tower被英特尔收购,耗资30亿美元的ISMC项目被搁置,而IGSS的另一个耗资30亿美元的计划也因想要重新提交申请而被搁置。这意味着,印度政府三大芯片项目均出现问题。
在商务部研究院学位委员会委员、研究员白明看来,富士康作为全球最大的电子制造商之一,不管是在印度建厂还是撤离,都具有标志意义。一些外企对进入印度或将采取更为谨慎的态度,进而影响外企入印的步伐。
“没有富士康,也意味着印度将失去很多发展机会。”白明告诉中新财经记者,富士康的此次退出,预计会对印度的半导体行业形成一定的冲击。富士康的撤离,也说明印度的营商环境或不足以支撑国际产业分工的大规模和高水平转移。
特斯拉首席执行官埃隆·马斯克就曾发推文称,特斯拉希望进入印度,“但印度的进口关税是迄今为止世界上最高的”。
迪士尼也要败走印度?
就在富士康前脚刚叫停了约合1410亿元人民币的印度芯片项目,华特迪士尼公司也被外媒报道考虑甩掉印度业务。
2019年,迪士尼斥资713亿美元从福克斯公司手中收购了Star India。当时,Star India被认为是福克斯皇冠上的明珠之一。
这笔交易使迪士尼获得了越来越受欢迎的印度板球超级联赛(Indian Premier League)的转播权和流媒体播放权,数十个多语种电视频道以及一家宝莱坞电影公司的股份。然而好景不长,2022年,迪士尼在该板球比赛流媒体转播权的竞标战中败北。没有了板球比赛的吸引力,Hotstar的用户粘性开始下降。Star预计将在迪士尼的2024财年出现亏损。
美国《华尔街日报》11日报道称,迪士尼正为旗下的Star India业务探索战略选择,包括寻找合资伙伴或出售业务。目前不清楚迪士尼可能会采取何种方案。
值得注意的是,印度官方公布的数据显示,从2014年至2021年11月,有2783家在印度注册的外国公司关闭了在印度的业务,约占在印跨国公司的六分之一,撤离的公司包括法国零售巨头家乐福、美国摩托车制造商哈雷戴维森和美国汽车公司福特等。此前,印度方面称,小米及其旗下公司涉嫌违反印度当地的《外汇管理法》向外国实体非法汇款,扣押属于小米印度约48亿元人民币的资产。由于外企在印度频频遭遇打压,印度也被称作“外企坟场”。




新手指南
我是买家
我是卖家

